博慧人力作為專業的人力資源外包服務供應商,集聚行業專家,自主形成獨特的人力資源管理咨詢服務模式,在戰略結構、崗位評價、團隊匹配、能力勝任、薪酬績效、專業培訓、綜合布局等方面向服務客戶提供咨詢服務,幫助企業應對人力資源管理難題,協助其建立規范化的人力資源管理體系。
針對員工提供一站式的人事解決方案。涵蓋員工的社保繳納、薪酬稅務管理、證件辦理、檔案管理、福利保障等各個方面,幫助客戶簡化人事工作的流程,輕松解決員工從入職到離職的一切事務性工作,為客戶降低人力資源管理成本,提高人力資源管理效率。
適用于各類公司,現有客戶中民營、外資客戶較多,主要為人力資源部提供服務,為客戶配備專業的HR客服人員,提供一站式的全程人事服務。可滿足初創階段、成長階段、成熟階段企業的不同需求。
服務涵蓋
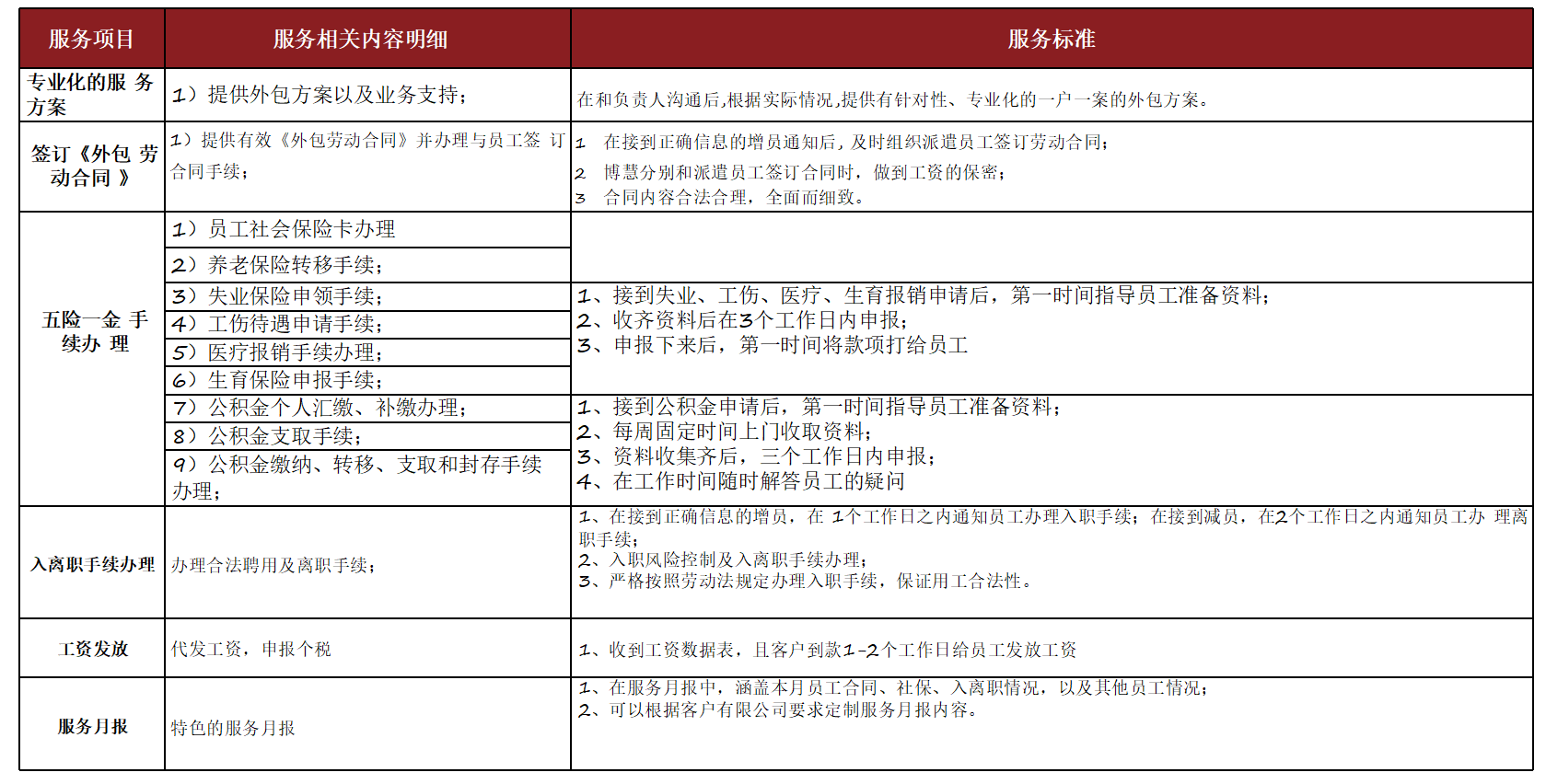
●社險公積金管理:社保基數審核、申報、繳納、帳戶合并與轉移及保險理賠;公積金基數審核、申報、繳納、帳戶合并、公積金貸款、支取等咨詢
●入離職管理:依據檔案出具各類人事證明、用/退工手續辦理、職稱評審咨詢、協助辦理人才引進等
●薪酬稅務管理
●檔案管理
●政策咨詢:提供有關人事和勞動管理方面的信息和最新頒布的各地政府政策和規定
●員工活動:開展豐富多彩的員工活動
●黨組織關系管理
●報表管理
服務價值
●服務提供周期化:周期化的人事服務,幫助客戶規范工作流程
●團隊分工精細化:內部團隊分工明確,專人專崗,保證一個工作日內響應
●工作流程標準化:服務質量和服務流程容易管控,提高客戶和員工的滿意度
●模板統一,輸入精準:標準數據模板,可對接系統,保證系統數據100%精確
